Skip to content
CALL US : 0851-8314-5073
Jakarta Selatan - Indonesia
LSP LSK-K3 ICCOSH
Follow Social Media :
CALL US : 0851-8314-5073
LSP LSK-K3 ICCOSH
Ikuti Kami :
Menu
Mitra Profesional, Handal dan Terpercaya
Search
Home
Profil Kami
Alur Sertifikasi
Alur Sertifikasi Jarak Jauh (SJJ)
Struktur Organisasi
Daftar Asesor
Sertifikat Lisensi LSP
Kebijakan LSP LSK-K3 ICCOSH
SK Lisensi LSP
SK Lisensi AJJ
Ruang Lingkup LSP
Sertifikasi
Daftar Skema
Daftar Skema AJJ (Asesmen Jarak Jauh)
Blog Terbaru
Kontak
Asesmen Jarak Jauh
Pendaftaran AJJ
Tata Cara Penggunaa Aplikasi
Close Menu
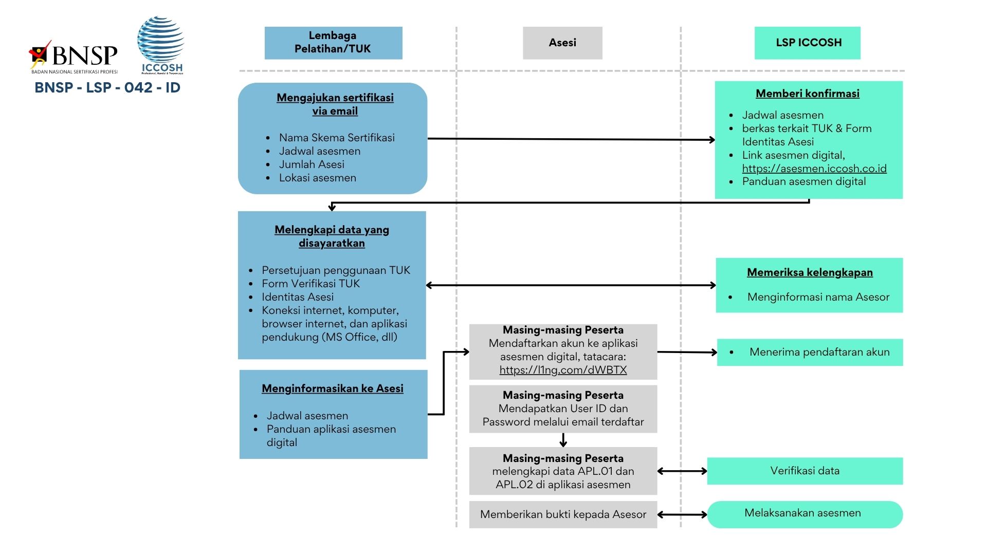
Alur Sertifikasi Jarak Jauh (SJJ)
Alur pelaksanaan AJJ-final untuk website
Back To Top
Kontak Kami
WhatsApp : 0851-8314-5073
Telepon : 021-22978466
Email : lskk3iccosh2000@gmail.com
Instagram : @lskk3iccosh
Jl. Siaga II No.21A, RT.2/RW.5, Pejaten Bar., Ps. Minggu, Kota Jakarta Selatan, Daerah Khusus Ibukota Jakarta 12510
Blog Terbaru
Home
Profil Kami
Alur Sertifikasi
Alur Sertifikasi Jarak Jauh (SJJ)
Struktur Organisasi
Daftar Asesor
Sertifikat Lisensi LSP
Kebijakan LSP LSK-K3 ICCOSH
SK Lisensi LSP
SK Lisensi AJJ
Ruang Lingkup LSP
Sertifikasi
Daftar Skema
Daftar Skema AJJ (Asesmen Jarak Jauh)
Blog Terbaru
Kontak
Asesmen Jarak Jauh
Pendaftaran AJJ
Tata Cara Penggunaa Aplikasi
Copyright © 2024 LSP LSK-K3 ICCOSH . All Rights Reserved. Designed & Developed by
Vodeco
WhatsApp us